您当前所在位置 >
首页
>
外部栏目
>
曝光台
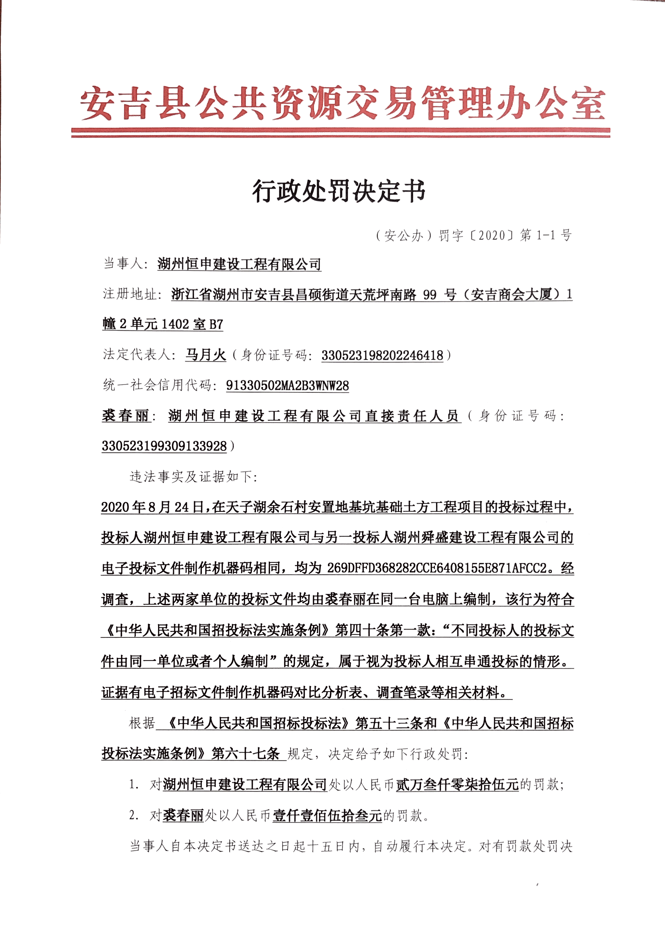
关于对湖州恒申建设工程有限公司的行政处罚决定书
【信息来源:安吉县公共资源交易平台】
【信息时间:2020/11/03 阅读次数:
】
【字号
大
中
小
】【
我要打印
】 【
关闭
】